かりおかの実験室

実(体)験を書き綴っています。買ってみた。作ってみた。やってみた。行ってみた。使ってみた。・・・などなど。

2020-10-01から1ヶ月間の記事一覧

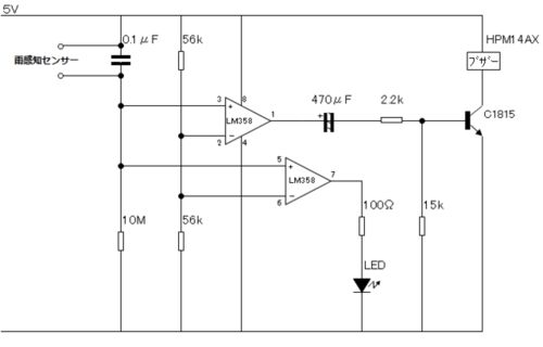
雨感知装置の基板ユニットの製作

この記事には、回路図が掲載されていますが、なんら動作を保証するものではありません。参考にされる場合は、全てにおいて自己責任でお願い致しますぅ~<(_ _)>゛********************************************************************************洗濯…

雨感知センサーの自作

近頃、天気の急変が多くなったような気がします。晴天から急に雷雨になったりしますから、洗濯物を干していると気になりますね~(-o-)(・_・ )ウンウンやっぱり、雨を知らせてくれる装置があったら便利かなぁ(。-`ω-)ンー 以前、新たなる雨感知センサがーでき…

PS2のコントローラの修理。

アレッ、アレッ!ちょっと待って~・・・ああ~ヤラれたぁ((*゚∀゚):;*.’:;グハッバイオハザード4をやっていたところ、突然PS2のコントロールが効かなくなりました。見ると、コントローラのR1のスイッチが引っ込んだままになっていたのです。ボタンの下側が…

長押しスイッチを短押し化してみました。

この記事には、回路図が掲載されていますが、なんら動作を保証するものではありません。参考にされる場合は、全てにおいて自己責任でお願い致しますぅ~<(_ _)>゛********************************************************************************以前…

USBのスイッチ付きコネクタを作ってみました。

100均でUSBグッズを2つばかり購入してきました。左側はスイッチ付きのコネクタで、右側はソケットの向きを変えられる方向変換コネクタです。スイッチ付きのコネクタは、電源だけではなくデータ転送にも対応しているようです。方向変換コネクタは両面式なの…