かりおかの実験室

実(体)験を書き綴っています。買ってみた。作ってみた。やってみた。行ってみた。使ってみた。・・・などなど。

2015-07-01から1ヶ月間の記事一覧

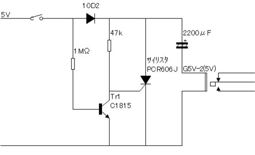
電源を入れたとき、切ったときに、一瞬リレーがON-OFFする回路の実験 -その2-

前回の回路を眺めているうちに、ふと、改良を思いつきました( ・_・)フト トランジスタの1つをサイリスタに置き換えてみたわけですが、サイリスタは微小な電流でトリガできますので、電源を入れているとき(定常状態)の消費電流をグッと減少させることがで…

電源を入れたとき、切ったときに、一瞬リレーがON-OFFする回路の実験

この記事には、回路図が掲載されていますが、なんら動作を保証するものではありません。参考にされる場合は、全てにおいて自己責任でお願い致しますぅ~<(_ _)>゛**********************************************************タイトルが長くなってしまっ…

ネットで電子パーツを買ってみました -その3-

久々にネット通販で電子パーツを購入しました。品揃えが豊富で日時指定が可能という点から、マルツパーツを利用しているのですが、一部必要なパーツが手に入らなかったのでガッカリ。よく見ると、注文後に納期確認というものも多数あるようです。あと、以前…

PS2を修理してみました。

AV機器の構成見直し後、久しぶりにPS2でゲームをやってみたら面白くなってしまい、このところ再びMGS3にハマッていました(-∀-)ところが、少しやるとフリーズ、その都度再起動のやり直し。イライラ(-ε"-)読み込みエラーが発生する場合の対処方法の…

電動カムスイッチの製作実験 - その5 -

”スイッチをポンと押す(ON-OFFする)とカムが1回転して止まる”という電動カムスイッチの製作実験の続きです(^_^)それだけでもいろいろなスイッチングが実現できそうですが、”1つのカムスイッチの動作が終了したら、次のカムスイッチが動く”とい…

洗濯槽を洗浄してみました。

洗濯をしようとしたら、エラーが発生して止まってしまいました(×_×;)以前、槽洗浄をしたら直ったという記事を書きましたが、その後は1ヶ月に1回、槽洗浄をやっていたのですけどね~。そこで再び槽洗浄について調べてみたところ、●市販の塩素系洗浄剤では意…

リレーでマルチバイブレータのような回路の実験

以前、複数のリレーを順番に動かすことによって不規則なスイッチングをさせ、MP3プレーヤーを自動再生するという記事を書きました。フト、この仕組みを使ってリレーを交互に動かすこともできるのでは?∑(・o・)!と思い立ち、こんな回路を考えてみまし…